读 ncnn 源码(Ⅱ):层工厂与“覆盖机制”,以及 CPU 端的指令集优选
延续前文对 Net::load_param
的解析,这一篇聚焦两件事:
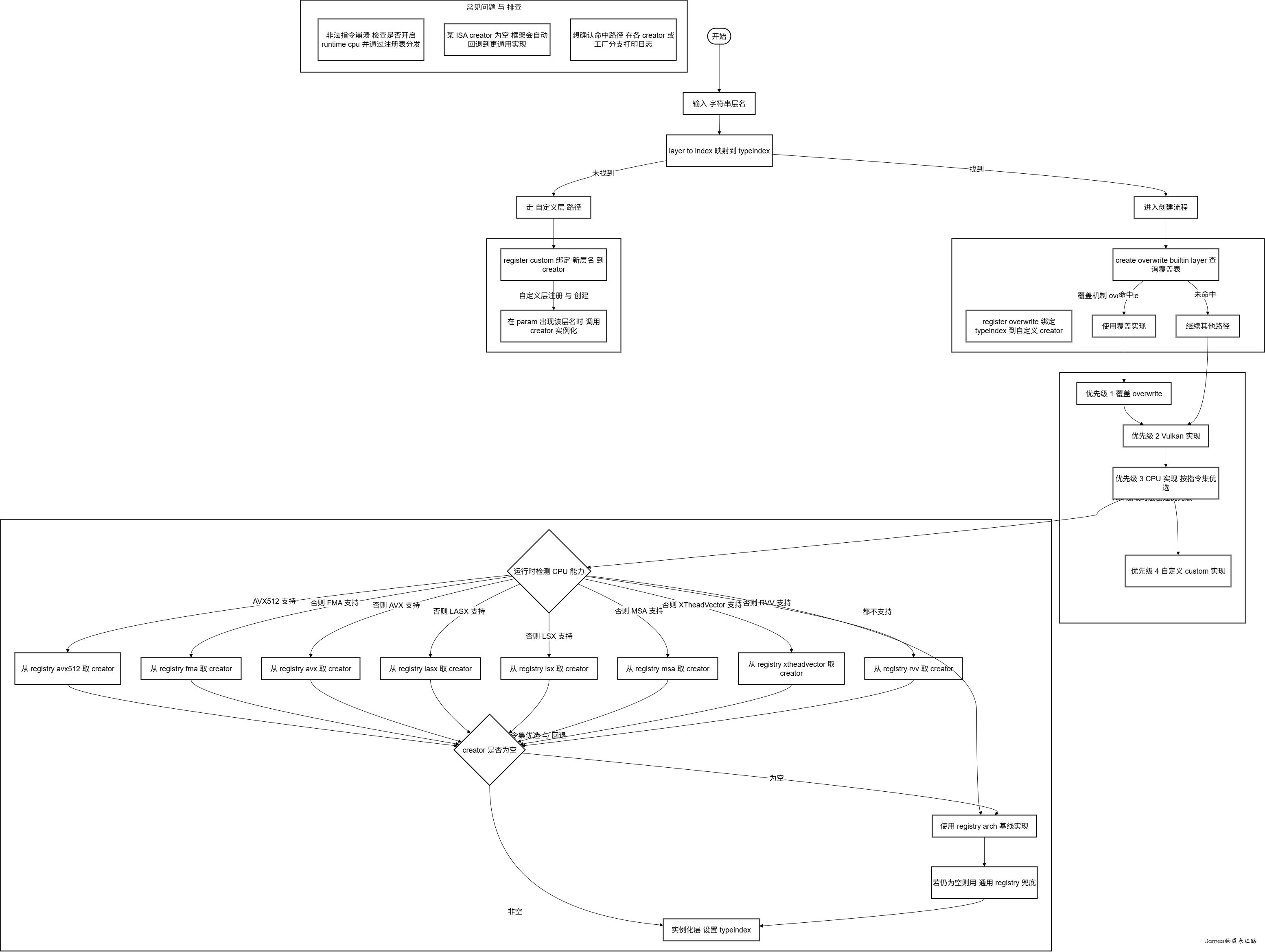
① ncnn 如何把 字符串层名 映射到 内置层 并允许你覆盖默认实现;
② CPU 端如何在运行时按 AVX512/FMA/AVX/… 等指令集优选最快实现,并且逐层回退兜底。
TL;DR
layer_registry[]
是内置层名册:把 "Convolution"
这类字符串类型映射到typeindex,并关联一个 creator(工厂函数指针)。
create_overwrite_builtin_layer(...)
让你按 typeindex 覆盖内置实现(优先级最高,早于 Vulkan/CPU 路径)。
create_layer_cpu(...)
会在运行时检测 CPU 能力,从高到低选择 AVX512 → FMA → AVX → LASX → LSX → MSA → XTheadVector → RVV → arch 基线;若该 ISA 下此层没特化实现,自动回退到更通用实现。
Net::load_param
的创建优先级:Overwrite → Vulkan → CPU(按 ISA 优选) → Custom。
- 实战:通过覆盖机制可“接管”内置层(加日志/替换 kernel),通过自定义机制可新增算子名。

1) 从层名到内置层:layer_to_index
与 layer_registry
1 2 3 4 5 6 7 8 9 10 11 12 13 14 15 16 17 18 19 20 21 22 23 24 25
| struct layer_registry_entry { #if NCNN_STRING const char* name; // 层类型名(字符串) #endif layer_creator_func creator; // 工厂函数指针:Layer* (*)(void*) };
static const layer_registry_entry layer_registry[] = { #if NCNN_STRING {"AbsVal", AbsVal_layer_creator}, #else {AbsVal_layer_creator}, #endif {"ArgMax", 0}, // 该层在此构建里没有默认 creator,留待回退或自定义 // ... };
int layer_to_index(const char* type) { for (int i = 0; i < layer_registry_entry_count; i++) if (strcmp(type, layer_registry[i].name) == 0) return i; return -1; // 非内置层名 }
|
layer_registry[]
是静态注册表:维护内置层名 → creator 的映射。
{"ArgMax", 0}
这种creator 为空的条目意味着:当前构建没编进该层的默认实现(或被裁掉)。加载时会走回退/自定义路径。
- 受
NCNN_STRING
控制:关闭后不保留字符串名,部署走二进制 param。
2) 覆盖内置层:create_overwrite_builtin_layer
1 2 3 4 5 6 7 8 9 10 11 12 13 14 15 16 17 18 19
| Layer* Net::create_overwrite_builtin_layer(const char* type) { int typeindex = layer_to_index(type); if (typeindex == -1) return 0; return create_overwrite_builtin_layer(typeindex); }
Layer* Net::create_overwrite_builtin_layer(int typeindex) { // 在 Net 实例私有的覆盖表中查找 for (auto& e : d->overwrite_builtin_layer_registry) if (e.typeindex == typeindex && e.creator) { Layer* L = e.creator(e.userdata); L->typeindex = typeindex; return L; } return 0; // 无覆盖项 }
|
- 你可以把已有内置层(如
"Convolution"
)换成自己的实现(加日志/计时/特化 kernel)。
- 覆盖表绑定的是 typeindex(不是字符串),因此只对内置层有效。
- 在
Net::load_param
的创建顺序里,覆盖实现的优先级最高——先尝试它,失败再走 Vulkan/CPU/自定义。
最小覆盖示例(示意):
1 2 3 4 5 6
| // 1) 自己的 creator static Layer* MyConvCreator(void* ud) { return new MyConvWrapper(/*ud*/); }
// 2) 注册覆盖(伪 API,按你工程里的 Net 扩展接口调用) net.register_overwrite_builtin_layer(layer_to_index("Convolution"), MyConvCreator, my_userdata);
|
3) CPU 端:按指令集优选、逐层回退的工厂
1 2 3 4 5 6 7 8 9 10 11 12 13 14 15 16 17 18 19 20 21 22 23 24 25 26 27 28 29 30 31 32 33 34 35 36 37 38 39 40 41 42 43 44 45 46 47 48 49 50 51 52 53 54 55 56 57 58 59 60 61 62 63 64
| Layer* create_layer_cpu(const char* type) { int index = layer_to_index(type); if (index == -1) return 0; return create_layer_cpu(index); }
Layer* create_layer_cpu(int index) { layer_creator_func creator = nullptr;
#if NCNN_RUNTIME_CPU && NCNN_AVX512 if (ncnn::cpu_support_x86_avx512()) creator = layer_registry_avx512[index].creator; else #endif #if NCNN_RUNTIME_CPU && NCNN_FMA if (ncnn::cpu_support_x86_fma()) creator = layer_registry_fma[index].creator; else #endif #if NCNN_RUNTIME_CPU && NCNN_AVX if (ncnn::cpu_support_x86_avx()) creator = layer_registry_avx[index].creator; else #endif #if NCNN_RUNTIME_CPU && NCNN_LASX if (ncnn::cpu_support_loongarch_lasx()) creator = layer_registry_lasx[index].creator; else #endif #if NCNN_RUNTIME_CPU && NCNN_LSX if (ncnn::cpu_support_loongarch_lsx()) creator = layer_registry_lsx[index].creator; else #endif #if NCNN_RUNTIME_CPU && NCNN_MSA if (ncnn::cpu_support_mips_msa()) creator = layer_registry_msa[index].creator; else #endif #if NCNN_RUNTIME_CPU && NCNN_XTHEADVECTOR if (ncnn::cpu_support_riscv_xtheadvector()) creator = layer_registry_xtheadvector[index].creator; else #endif #if NCNN_RUNTIME_CPU && NCNN_RVV if (ncnn::cpu_support_riscv_v()) creator = layer_registry_rvv[index].creator; else #endif { creator = layer_registry_arch[index].creator; // 本架构“基线”实现 }
if (!creator) creator = layer_registry[index].creator; // 平台无关通用兜底
if (!creator) return 0;
Layer* L = creator(/*userdata=*/0); L->typeindex = index; return L; }
|
关键信息:
- 打开
NCNN_RUNTIME_CPU
时,ncnn 会在运行时做能力检测(CPUID/特征寄存器),确保不会执行超过当前 CPU 能力的指令。
- 每个 ISA(如 AVX512/FMA/AVX/…)都有一套特化注册表
layer_registry_xxx[]
;若该 ISA 下此层没有实现(creator 为 0),就回退到更通用表。
- 回退链末端是:本架构基线(
layer_registry_arch
)→ 平台无关通用实现(layer_registry
)。
例子:你看到 layer_registry_fma[]
里是 {"ArgMax", 0}
,说明 FMA 路径没有 ArgMax
特化实现,本层会自动回退到 arch 基线或通用实现,无需手工干预。
4) 大图回看:层创建的全局优先级
在 Net::load_param(...)
的创建顺序为:
- Overwrite:
create_overwrite_builtin_layer(type)
(有你注册的覆盖就优先用)
- Vulkan:
create_layer_vulkan(type)
(启用且设备/层支持)
- CPU:
create_layer_cpu(type)
(本篇这套 ISA 优选 + 回退)
- Custom:
create_custom_layer(type)
(新增的层名才会走这里)
这保证了:
- 你可以插队接管内置层(做日志/特化)。
- 在 GPU 不可用或不适配时,自动回退到最快的 CPU 实现。
- 新增的非内置层名也能被识别和实例化。
5) 常见问题与排查建议
- “非法指令”崩溃?
检查是否 关闭了 NCNN_RUNTIME_CPU
却静态链接了高 ISA 对象并直接调用。正确姿势是只通过注册表拿函数指针,并依赖运行时检测。
- 某层在某 ISA 下 creator 为 0
正常。框架会回退到更通用实现;你也可以通过覆盖机制为它补特化实现。
- 覆盖与自定义的边界
覆盖(overwrite)只针对内置层(按 typeindex);自定义(custom)只处理非内置层名(按字符串)。
- 想确认命中了哪条路径
在各 *_layer_creator
或 create_layer_cpu()
命中分支打印一行日志即可(开发期很实用)。
6) 实战:两种注册套路(示意)
A. 覆盖内置层(替换 Convolution)
1 2 3 4 5 6
| // 覆盖的创建函数 static Layer* MyConvCreator(void* ud) { return new MyConvWrapper(/*ud*/); }
// 注册:把内置 Convolution 的 typeindex 绑定到你的 creator int idx = layer_to_index("Convolution"); net.register_overwrite_builtin_layer(idx, MyConvCreator, my_userdata);
|
B. 新增自定义层(完全新名字)
1 2 3 4 5 6 7
| // 新层创建函数 static Layer* MyFancyOpCreator(void* ud) { return new MyFancyOp(/*ud*/); }
// 注册:绑定到字符串层名 net.register_custom_layer("MyFancyOp", MyFancyOpCreator, my_userdata);
// .param 里出现 "MyFancyOp ..." 行时即可被创建
|
两者可以并存:已有的内置层用覆盖路径插桩或替换;模型里独有的特殊算子用自定义层补齐。
该封面图片由Ahmet Yüksek在Pixabay上发布